Forums

Articles
Create
cancel
Showing results for 
Search instead for 
Did you mean: 

Workflow jira

Ivan Wong
I'm New Here
I'm New Here
Those new to the Atlassian Community have posted less than three times. Give them a warm welcome!
March 28, 2018

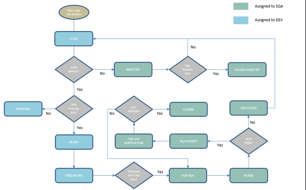
Hi I would like to set up the work flow like this pic. but jira can't make me setup all stage. How can I solve this ?workflow.png

2 answers

0 votes
Ivan Wong
I'm New Here
I'm New Here
Those new to the Atlassian Community have posted less than three times. Give them a warm welcome!
April 5, 2018

I redraw the flow like this. 

 

jira2.png

0 votes
Jack Brickey
Community Champion
March 28, 2018

@Ivan Wong, I don’t have the time to redraw the flow at the moment but generally speaking your decision (diamond) elements will be transitions between your statuses. Those decisions are made by the users and executed by the ‘buttons’ presented by Jira or drag-drop actions in Boards. If you redraw this to be more like a state diagram with the lines connecting the various statuses being the transition actions then you will be able to input. FWIW, this is a very complex flow and maybe overly so. I always try to simplify the process. Of course that is entirely your call. 

Nic Brough -Adaptavist-
Rising Star
Rising Star
Rising Stars are recognized for providing high-quality answers to other users. Rising Stars receive a certificate of achievement and are on the path to becoming Community Leaders.
March 28, 2018

Looking at the first status, To-Do, your decisions translate to:

  • Status ---- Transition --->  Status
  • To Do --- Invalid defect ---> Rejected
  • To Do --- Will provide fix ---> In Dev
  • To Do --- Invalid defect ---> Rejected

That's the sort of translation you'll need to do through your workflow.

Suggest an answer

Log in or Sign up to answer
TAGS
AUG Leaders

Atlassian Community Events