🛠️ Disclaimer: I've built Jira/JSM booking apps for years, but everything described in this article is achieved using native Jira Free features - No Standard/Premium plans and no paid app required.
Do your teams share a limited number of software licenses like Zoom, Autocad, or Matlab? Have you experienced conflicts, double bookings, or wasted time because someone assumed a license was available when it wasn’t?
If so, you’re not alone. Many IT teams face this challenge - especially in large organizations where specialized tools are expensive and licenses are limited. Fortunately, with a little creativity, Jira (or Jira Service Management) can be turned into a simple and effective booking system to manage those resources.
And it doesn’t stop at licenses. The same approach can be applied to any resource your teams need to share - from company cars and desks to meeting rooms, equipment, or even external consultants. Once the logic is in place, Jira becomes a powerful hub to coordinate availability and avoid booking chaos.
Let’s walk through how to set up such a system from scratch using Jira Cloud (out-of-the-box).
Why use Jira for booking resources?
Using Jira to manage bookings means your users don’t have to learn a new tool. They already use Jira daily and know how to create and transition issues. Plus, Jira gives you a clear audit trail, notifications, permission control, automation, and flexible dashboards.
Instead of relying on spreadsheets or shared calendars (which often become chaotic), a dedicated Jira project can centralize and streamline all bookings - improving visibility and minimizing conflicts.
Step-by-step: Create a booking system in Jira
In the following steps, we are going to setup the following:
- Create a Jira Project
- Create a Work type
- Update the Work type scheme
- Create a License Custom Field
- Create Start and End Date/Time Custom Fields
- Create 4 Screens
- Create a Screen scheme
- Update the Work type screen scheme
- Create a Workflow
- Update the Workflow Scheme
- Create a Field Configuration
- Create a Field Configuration Scheme
- Update the Work item layout
- Test your Software License Booking System
- Improve your Booking System
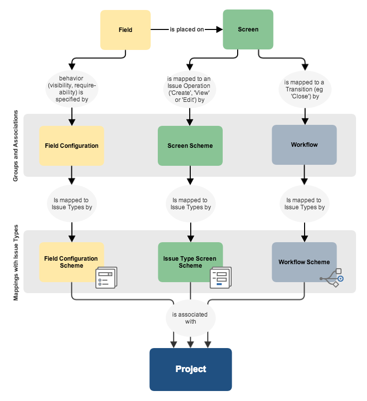
If you need a refresh on the Jira data model:

1. Create a Jira project
Create a new company-managed business project:
- Select the Blank project template in the Work management category.
- Choose a name, for instance Software License Booking.
- In the Show more section, select Company-managed in the Project type.
- Choose a Key, for instance LSB.
Company-managed is better than Team-managed, so that you get more control over workflows, screens, and permissions.

2. Create a Work type
- Go to Settings > Work items > Work types.
- Click Add work type.
- Input License Booking in the Name field.
- Click Add.

3. Update the Work type scheme
- Go to Settings > Work items > Work type schemes.
- Locate and open the LSB: Blank project issue type scheme work type scheme.
- Drag-and-drop License Booking to the “Issue Types for Current Scheme” section.
- Drag-and-drop useless Work types, for instance Task and Sub-task, to the “Available Issue Types” section.
- Click Save.

4. Create a License Custom Field
This field will let users choose which license they are booking (Zoom, Matlab, Adobe, etc.)
- Go to Settings > Work items > Custom fields.
- Click Create custom field.
- Select Select List (single choice) and click Next.
- Input Software License in the Name field.
- Add options for each software license you want your users to book.
- Click Create.
- Click Cancel when asked to associate the field to screens.

5. Create Start and End Date/Time Custom Fields
These define the time period of the booking:
- Go to Settings > Work items > Custom fields.
- Click Create custom field.
- Select Date Time Picker and click Next.
- Input Start time in the Name field and click Create.
- Click Cancel when asked to associate the field to screens.
- Restart the process from the second step, and input End time in the Name field.
If you want to display your bookings on the standard Jira timeline or calendar views, you can use the standard Start date and Due date fields.

6. Create 4 Screens
You need to create 4 different screens:
- A create screen called LSB: Software License Booking Create Issue Screen
- An view screen called LSB: Software License Booking View Issue Screen
- An edit screen called LSB: Software License Booking Edit Issue Screen
- A reschedule screen called LSB: Software License Booking Reschedule Issue Screen
For each screen, follow those steps:
- Go to Settings > Work items > Screens.
- Click Add screen.
- Input the screen name (listed above) in the Name field and click Add.
- Click on the screen name to open it.
- Add the fields according to the table below.
| Field |
Creation |
View |
Edit |
Reschedule |
| Summary |
X |
X |
X |
|
| Software License |
X |
X |
|
X |
| Start time |
X |
X |
|
X |
| End time |
X |
X |
|
X |


7. Create a Screen scheme
After creating the 4 screens, you can create a screen scheme:
- Go to Settings > Work items > Screen schemes.
- Click Add screen scheme.
- Input LSB: Software License Booking Screen Scheme in the Name field.
- Select LSB: Software License Booking View Issue Screen in the Default Screen field.
- Open the screen scheme.
- Associate the screens previously created for Create issue, Edit issue and View issue operations.

8. Update the Work type screen scheme
You can now assign the screen scheme to your project:
- Go to Settings > Work items > Work type screen schemes.
- Open your project Work type screen scheme, called LSB: Blank project screen scheme.
- Associate your LSB: Software License Booking Screen Scheme Screen scheme to the License Booking Work type.

9. Create a Workflow
These define the time period of the booking:
- Go to Settings > Work items > Workflows.
- Click Add workflow > Create new.
- Input LSB: Software License Booking Workflow in the Name field and click Create.
- Add the statuses and transitions, as per the screenshot below.
- In the Reschedule transition, show the LSB: Software License Booking Reschedule Issue Screen screen.
- Click Update workflow.

10. Update the Workflow Scheme
- Go to Settings > Work items > Workflow schemes.
- Locate and open the LSB: Blank project workflow scheme workflow scheme.
- Click Add Workflow > Add Existing.
- Select LSB: Software License Booking Workflow and click Next.
- Check License Booking and click Finish.
- Remove the other workflows.
- Click Publish.
- Click Associate.
- In the end of the process, click Acknowledge.

11. Create a Field Configuration
To make the fields required in your screens, you can create a Field configuration:
- Go to Settings > Work items > Field configurations.
- Click Add field configuration.
- Input License Booking - Field Configuration in the Name field and click Add.
- Search for the Software License, Start time and End time fields, and mark them as Required.
12. Create a Field Configuration Scheme
To apply the field configuration to your project, create a Field configuration scheme:
- Go to Settings > Work items > Field configuration schemes.
- Click Add field configuration scheme.
- Input Field Configuration Scheme for Project LSB in the Name field and click Add.
- Associate the Work type License Booking with the License Booking - Field Configuration field configuration.

13. Update the Work item layout
To display the important fields in the center of the screen, update your Work item layout:
- Open the Software License Booking Jira project.
- Click Project settings > Work item layout.
- Click Edit issue layout next to the License Booking work type.
- Drag-and-drop the Software License, Start time and End time fields to the Description fields section.
- Click Save changes.

14. Test your Software License Booking System
Now you can create a License Booking in your Software License Booking (LSB) project:

The Software License, Start time and End time fields are read only. For rescheduling a booking, users have to go through the Reschedule transition (or Reschedule Action).

15. Improve your Booking System
If you are using Jira Assets, part of JSM Premium, you can use an Assets field instead of a select list custom field.
Using Jira Automation, you can:
- Auto-approve certain license requests.
- Send reminders before a booking starts.
- Notify users if a resource is double-booked.
Using Jira Service Management, you can add a Software License Booking Request on a service portal, and associate it to your License Booking Work type, and let people reschedule their bookings when needed.
If you need advanced features, check the booking apps on the Atlassian Marketplace, so that you get suggestions for available free resources and auto-approval options.
Let me know if you’ve already tried building something similar in Jira - or if you’d like to see a sample configuration in action!
Happy booking! đź‘‹
0 comments